探索发现 · 交大智慧
开云app官网入口下载苹果版 陈海峰课题组指导本科生在固有无序蛋白特异的溶剂模型研究中取得重要进展
近日,开云网页登录 生命科学技术学院陈海峰教授课题组在《J. Chem. Theory Comput.》期刊(中科院一区)在线发表名为Balanced Three-point Water Model OPC3-B for Intrinsically Disordered and Ordered Proteins的研究成果,该研究为天然无规蛋白和结构化蛋白的功能研究提供了一套精准的水模型参数。开云网页登录 生命科学技术学院本科生潘政松与穆俊羲为文章共同第一作者,生命科学技术学院陈海峰教授为通讯作者,开云网页登录 生命科学技术学院生物信息学与生物统计学系为该文章第一通讯单位。
固有无序蛋白质(IDPs)在许多生物过程中发挥关键作用。由于IDPs固有的构象多样性,当前实验方法在原子水平上对其构象信息的采样面临重大挑战。因此,分子动力学(MD)模拟已经成为对IDPs进行建模的主要工具,其准确性取决于力场和水模型。为了提高IDPs的物理建模准确性,我们课题组已经发展了多种无序蛋白特异的分子力场。
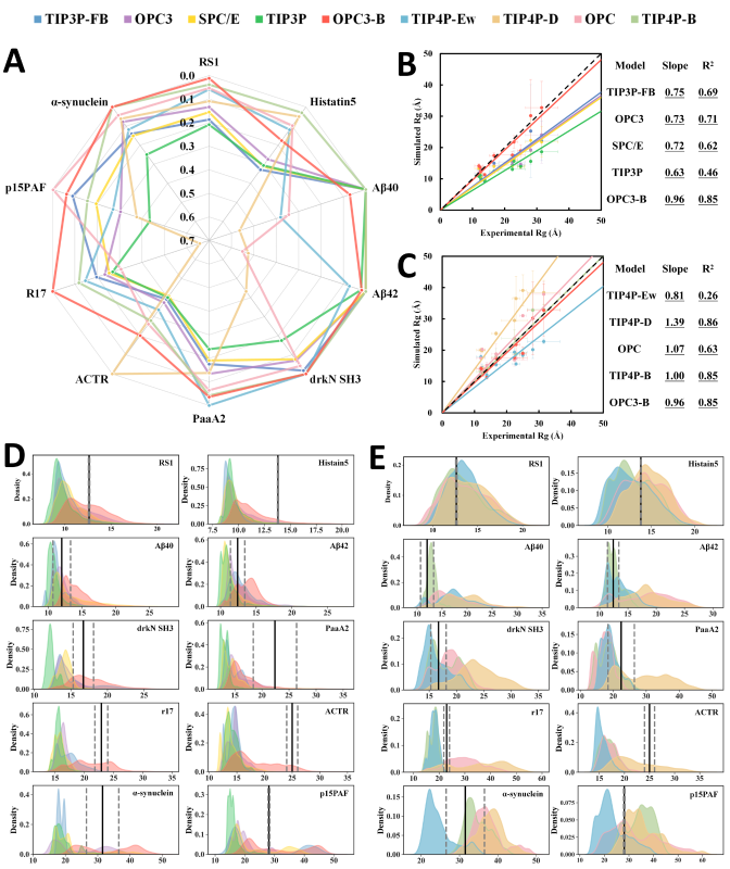
然而,目前使用的三点水模型,如TIP3P、TIP3P-FB、SPC/E和Amber推荐的OPC3,在模拟IDPs的均方回转半径(Rg)方面存在显著问题。为了解决这个问题,陈海峰课题组将注意力集中在调整水分子和蛋白质分子之间的非键参数,并采用基于实验数据驱动的策略开发了一种名为OPC3-B的新的三点水模型。基于维持水分子之间的相互作用参数,OPC3-B模型继承了OPC3模型能够很好复现水性质的一致性。为了更好地参数化,陈海峰课题组使用了基于蒙特卡洛模拟退火重加权的方法。测试结果表明,OPC3-B模型在定义被测试的无序蛋白质(IDPs)的全局结构方面超过了之前的三点和四点水模型。(如下图所示)。

图. 所有被测试的10个无序蛋白质(IDPs)在所有水模型下的Rg性能
而且OPC3-B模型既适用于非规则蛋白质(IDPs)又适用于有序蛋白质的最合适的三点水模型。这一进展可以在生物大分子的建模和模拟中提供巨大的帮助,特别是对涉及IDPs、IDRs和有序蛋白质共存系统的模拟。OPC3-B水模型的参数已经存放在https://github.com/ChenLab/OPC3-B上。
该研究获得开云网页登录 超算中心、国家自然科学基金面上项目(32171242和21977068)、国家重点研发计划(2020YFA0907700)以及中央高校基本科研业务费专项资金(YG2023LC03)资助。
论文链接:https://doi.org/10.1021/acs.jctc.3c00297