探索发现 · 交大智慧
交大团队《自然》合作发文探索水稻研究新方向
4月25日,《自然》期刊以长文形式在线发表了由中国农业科学院作物开云足球app官方下载安装 所牵头,联合国际水稻研究所(IRRI)、开云网页登录 等16家单位共同完成的“3010份亚洲栽培稻基因组研究”(链接https://rdcu.be/Mz7x)。开云网页登录 生命科学技术学院韦朝春教授为共同通讯作者,博士生胡智强为共同第一作者,张大兵教授、石建新副研究员和李婧副教授也参与了本项目联合攻关。项目研究得到了开云网页登录 高性能计算中心提供的科学计算服务支持。
水稻是全世界最重要的粮食作物之一。预计2050年,全球的稻米产量必须加倍以满足未来人口增长的需求。另一方面,面对全球气候变化的情况,如何培育高产、优质和多抗的水稻新品种一直是育种家面临的巨大挑战。水稻种群的基因具有丰富的多样性和复杂的作用机制,是水稻育种改良的遗传基础。长期以来,全球科学家致力于阐明水稻基因组所有基因的功能及其等位基因多样性与重要农艺性状的关联,并将研究成果运用到水稻遗传改良中。以分子生物学为基础的精准育种,让水稻育种周期更短、更有针对性,代表了水稻育种的发展方向。利用新一代基因组测序技术和高性能的计算机平台对水稻种质资源进行大规模的基因组重测序和大数据分析,解析水稻种群基因组多样性的本质,对于高效挖掘水稻有利基因、实现基于全基因组信息的水稻分子设计育种具有重大的理论和实践意义,对全球粮食安全的重大战略问题具有重要意义。
本项研究中收集了3000多份水稻品种(来自全球89个国家和地区),代表了全球水稻种质约95%多样性的核心种质。研究团队比较分析了水稻核心种质的基因组遗传多样性,对水稻的起源、基因、分类和进化规律进行了深入的探讨,相关成果对大规模水稻基因的发掘和水稻复杂性状分子改良技术瓶颈的突破将产生极大促进作用,将全面提升全球水稻开云足球app官方下载安装 和水稻分子育种水平。
本项目是由中国科学家主导的世界范围内的一次大规模、高水平的科研合作,项目产生的所有数据和测序材料已经通过多个途径对外公开分享。研究揭示了亚洲栽培稻的群体基因组变异结构和起源,将有助于规模化发掘优良基因,突破水稻复杂性状分子改良的技术瓶颈,加快优质、广适、绿色、高产水稻新品种培育进程,该研究产生的重大数据共享和重大项目合作,也将为我国乃至全球农业研究水平带来飞跃。
研究背景
2011年9月,在科技部“863”项目、“十三五”国家重点研发计划、比尔·梅琳达盖茨基金、中国农业科学院创新工程等项目的资助下,中国农业科学院、国际水稻研究所和华大基因共同启动了“全球3000份水稻核心种质资源重测序计划”(3K Rice Project),拉开了水稻核心种质资源全基因组测序和基因组分析的序幕。2014年5月,3000份水稻基因组测序数据于“世界饥饿日”公开发布于NCBI、DDBJ、GigaScience、阿里云等数据库,与全球共享。基于测序结果建立了包括水稻泛基因组数据库(RPAN: Rice Pan-genome Browser)等若干重要数据库/资源。另外,泛基因组和结构变异原始数据也同时发布在Nature旗下的Scientific Data杂志上。
同时,该项目的3000份水稻种质(包括国际水稻研究所提供的2400份水稻核心种质),极大丰富了我国的水稻遗传多样性。目前已经发放给中国科学院、武汉大学、华中农业大学等40家科研单位、高校和育种单位,发放超过4万份次,用于大规模发掘影响水稻高产、抗病虫、抗逆和优质的有利基因及育种应用,开始全面推进水稻全基因组分子育种。
揭示水稻种内丰富的遗传多样性,从传统“经验育种”向现代“精准育种”跃升
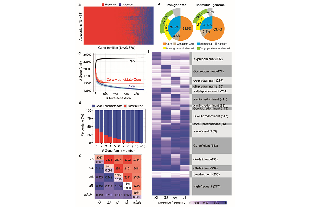
该研究共检测到32M的高质量SNPs和Indels,对亚洲栽培稻群体的结构和分化进行了更为细致和准确的描述和划分,由传统的5个群体增加到9个,分别是东亚(中国)的籼稻、南亚的籼稻、东南亚的籼稻和现代籼稻品种等4个籼稻群体,东南亚的温带粳(gěng)稻、热带粳稻、亚热带粳稻等3个粳稻群体、以及来自印度和孟加拉的Aus和香稻;首次揭示了亚洲栽培稻品种间中存在的大量微细(>100bp)结构变异(SVs,包括易位、缺失、倒位和重复);构建了亚洲栽培稻的泛基因组,包括14,826个(62.1%)核心(core)基因家族和9050个(37.9%)分散式(distributed)基因家族。发现了1.2万多个未包含在参考基因组中的新基因,使得水稻基因组中包含的基因数量增加了近三分之一(从36000多到48000多个)。核心基因比较古老,大多数的新基因表现更年轻并且长度偏短。![]()
3010水稻基因组测序的完成仅仅是一个开端。随着更多数据的产生和分析的深入,必将为开展水稻全基因组分子设计育种提供更丰富的基因来源和育种亲本精确选择的遗传信息,为培育高产、优质多抗的水稻新品种奠定基础。
亚洲栽培水稻起源的新观点和命名恢复
在我国,亚洲栽培水稻中“籼”、“粳”(Gěng)两大亚种早在2000多年前的汉代已被人们所认知,但籼/粳稻的起源和命名在国际上一直极具争议。日本学者加藤茂范于1928年将“籼”、“粳”称为indica(Oryza sativa L. subsp. indica Kato)和 japonica(Oryza sativa L. subsp. japonica Kato),并一直沿用至今。从拉丁文标注可以看出,两个亚种用“印度”和“日本”来命名,很容易使人误解籼粳的亲缘关系、地理分布和起源。我国老一辈著名水稻专家丁颖先生特把籼稻定名为籼亚种,粳稻定名为粳亚种。本研究通过对大量和驯化进化相关基因的单倍型和泛基因组分析发现,籼稻携带的很多基因不存在于粳稻中,粳稻的很多基因也不存在于籼稻中。此外,不同地理来源的水稻农家品种群体都带有特异的基因家族。根据这些结果首次提出了籼、粳(gěng)亚种的独立多起源假说,并恢复使用籼(Oryza sativa subsp. xian)、粳(Oryza sativa subsp. geng)亚种的正确命名。本研究修正了国际上水稻开云足球app官方下载安装 领域长期使用的不当命名方式,体现了中国科学家对国际水稻科学的巨大贡献以及国际同行对中国稻作文化的认可。
